东盟跨境电商大数据协同创新中心
成立背景:在新发展格局下,中国外贸发展面临着新形势,出现了新业态,而跨境电商已成为中国进出口贸易的重要组成部分,其既是实现产业转型升级的重要抓手,也是畅通国内国际双循环的重要引擎。在此背景下,南宁职业技术学院与清华大学、北京中清研信息技术研究院、阿里巴巴等单位合作共建“一带一路”数字东盟跨境电商综合运营协同创新中心,2019年获教育部认定为国家级协同创新中心。


2019年获教育部认定为国家级协同创新中心
基本功能:在中国—东盟自由贸易区、“一带一路”、区域全面经济伙伴关系协定(RCEP)大背景下,对接广西农村电商、中国-东盟跨境电商产业的发展,服务乡村振兴和“桂品出海”,以一库(东盟多语言跨境电商课程资源库)三中心(中国-东盟跨境电商大数据中心、电商国际师资培训中心、电商双创人才培养中心)为载体,政校行企研与国际多元主体协同,打造合作载体和路径,促进产教融合、科教融汇。

基本功能图
中心将政府部门、研究机构及行业发布的数据、企业年报与经营数据、学生电商自运营等数据进行采集与分析,应用于日常教学实训、科学研究、技术研发、技术咨询、技能培训、师资培训、创业孵化等教科研及社会服务活动。帮助学生开展店铺运营或自主创业诊改,提高学生研发和创新能力;为企业量身定制数字化转型解决方案,帮助企业克服难关;编制产业分析报告,为产业升级发展提供参考。

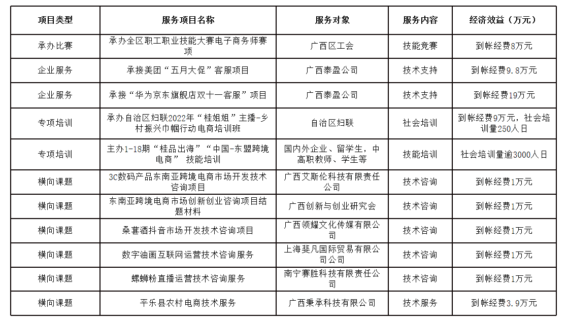
中心承接社会服务项目一览表

2021年南宁市“桂品出海”跨境电商人才王者训练营第二期

2021年南宁市“桂品出海”跨境电商人才王者训练营第四期

2021年南宁市“桂品出海”跨境电商人才精英培训班

2022年“桂姐姐”主播-乡村振兴巾帼行动电商培训班合影

